IAW59F Decoding Tool — Bench Interface and Service Kit
IAW59F Decoding Tool is a bench interface and software kit for service work on Magneti Marelli IAW59F engine control units used across Fiat group vehicles. It helps technicians read files, prepare ECUs for replacement and perform controlled recovery tasks on the workbench.
Highlights
Package contents
Compatibility notes
Target ECUs are Magneti Marelli IAW59F family used on selected Fiat and Alfa Romeo models. Function availability varies by ECU hardware index and firmware revision. Use only for lawful diagnostics and replacement preparation according to local regulations.
Basic usage
Operating systems
Minimum system requirements
CPU: dual core • RAM: 4 GB • Storage: 1 GB free • Network: not required • Admin rights: required for driver install.
Disclaimer
* Source of Files. All software and resources in this post are collected from public and open sources on the internet. We do not claim authorship or ownership.
* File Hosting. This forum does not host files. All links point to third party public cloud storage. We are not responsible for external content.
* User Responsibility. Software is provided for educational and evaluation purposes only. You use it at your own risk. Authors of the post and forum administration are not liable for any damage.


Highlights
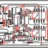
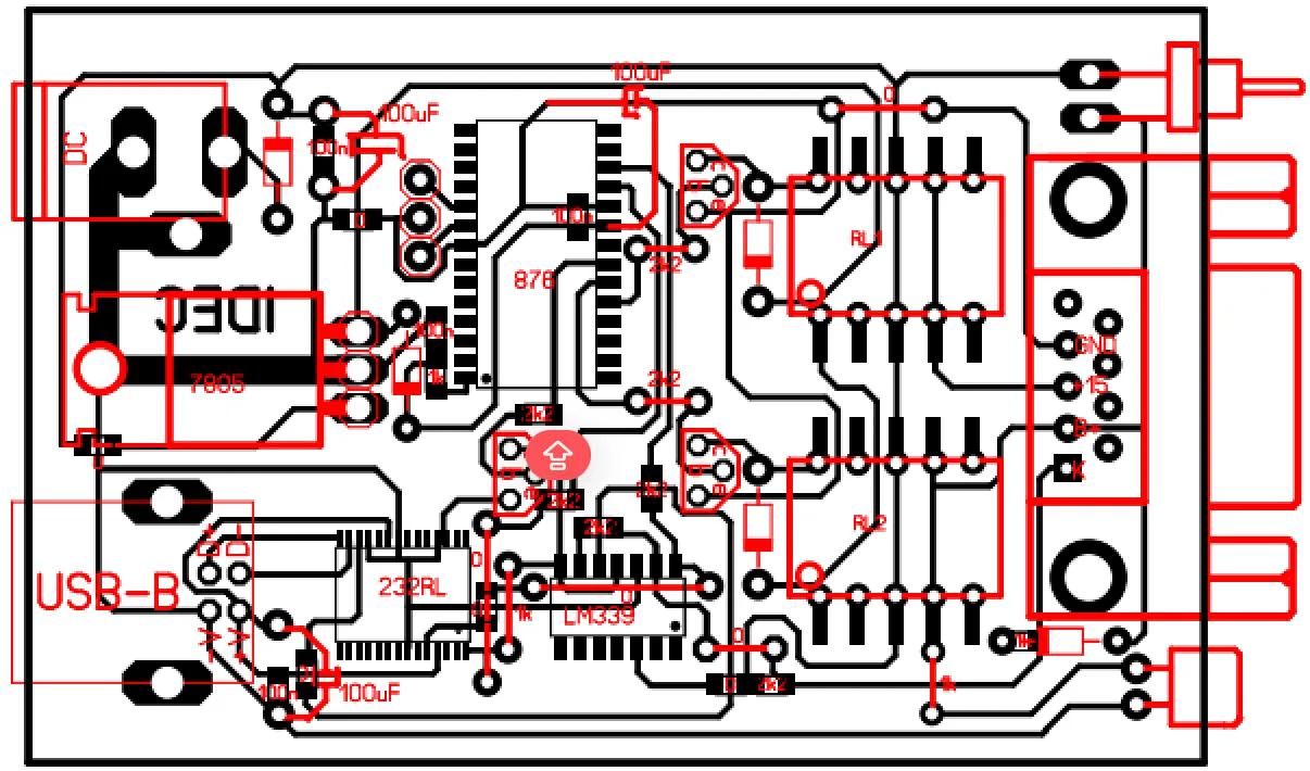
- Complete DIY hardware design with PCB layout and Gerbers
- USB communication via FT232RL and PIC16F876 based controller
- Dedicated software utilities for opening BIN files and board level handling
- Component list with values and reference designators for fast sourcing
- Drivers and firmware BINs provided for a ready to assemble workflow
Package contents
- BIN
- DRV
- GBR
- SW
- binunlock.com
- Components.xls
- GBR.rar
- PCB Layout.pdf
- pcb.jpg
- SW.rar
Compatibility notes
Target ECUs are Magneti Marelli IAW59F family used on selected Fiat and Alfa Romeo models. Function availability varies by ECU hardware index and firmware revision. Use only for lawful diagnostics and replacement preparation according to local regulations.
Basic usage
- Review PCB Layout.pdf and Components.xls to assemble the interface
- Install the included USB drivers and connect the tool to a powered bench harness
- Load relevant BIN or project files from the BIN and SW folders
- Follow the documented workflow to read data and prepare the ECU for service
- Record results in your job notes and verify with official documentation
Operating systems
- Windows: 7, 8.1, 10, 11 • Architectures: x86 and x64
- macOS: supported via virtualization when FTDI drivers are available • Chips: Intel and Apple Silicon
Minimum system requirements
CPU: dual core • RAM: 4 GB • Storage: 1 GB free • Network: not required • Admin rights: required for driver install.
Disclaimer
* Source of Files. All software and resources in this post are collected from public and open sources on the internet. We do not claim authorship or ownership.
* File Hosting. This forum does not host files. All links point to third party public cloud storage. We are not responsible for external content.
* User Responsibility. Software is provided for educational and evaluation purposes only. You use it at your own risk. Authors of the post and forum administration are not liable for any damage.

